4 דרכים להשקיע בנדל"ן: השוואה ישירה בין כל המסלולים
האם אי פעם השוויתם בין שתי השקעות נדל"ן שנראו דומות — אבל בעצם היו שונות לגמרי? הנה השוואה ישירה בין 4 מסלולי השקעה, כולל הסיכונים של כל אחד.
חדשות, עדכונים ותובנות בנושא ניהול השקעות
האם אי פעם השוויתם בין שתי השקעות נדל"ן שנראו דומות — אבל בעצם היו שונות לגמרי? הנה השוואה ישירה בין 4 מסלולי השקעה, כולל הסיכונים של כל אחד.
סקירה מעמיקה של מחקר ה-FTC בנושא מניעת הונאות - למה אנחנו חושבים ש"לנו זה לא יקרה", איך רגשות משבשים שיקול דעת, ואילו אסטרטגיות התרעה באמת יעילות להגנה על הכספים שלנו.
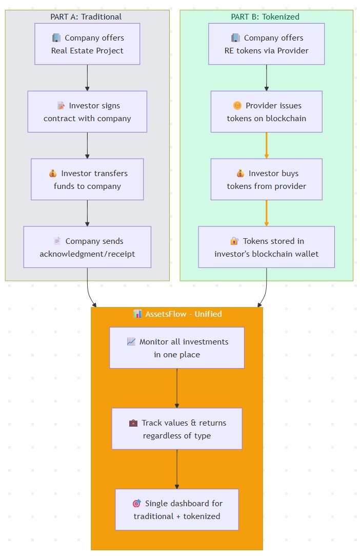
הבנה כיצד טוקניזציה משנה את עולם ההשקעות בנדל"ן וכיצד Assets Flow תומכת בכך - השוואה בין השקעות מסורתיות לטוקניזציה, יתרונות, סיכונים ומפת הדרכים שלנו.
גלו מתי הגיע הזמן לעבור מרשימות ואקסלים למערכת מקצועית לניהול השקעות נדל״ן פסיביות בחו״ל
סקירה ראשונית על האפליקציה והיכולות שלה - ניהול תיק השקעות מגוון בצורה פשוטה ויעילה.
סקירה ראשונית בהחלט על השיטה והאפליקציה התומכת בה. הכנסה פסיבית שמזינה את עצמה בהשקעות נדל״ן בחו״ל.